服务与支持

当前位置:首页>服务与支持

《荣耀体育(中国)售后服务执行管理办法》

为灵活多变、快速高效地处理客户所提出的一切售后问题,能在较短的时间内有效地得到妥善解决并能获得客户认可和赞扬;同时,亦为建立健全荣耀体育(中国)售后服务系统,让我司的整个售后服务团队的专业素质和服务水平在业内树立良好的企业形象,特制定本《荣耀体育(中国)售后服务执行管理办法》。

    现结合我司现状及终端市场(客户)的需求,主要体现在以下三个方面的售后服务,即:

一、荣耀体育(中国)售后服务信息窗口的采集与输出

1.        售后服务信息窗口的采集有以下四种渠道,即:

1.1 公司前台电话:400-832-0089收到的客诉:直接转至品质售后服务部经理,品质售后服务部经理根据客诉情况进行收集整理并转发给相应的售后服务专员,进行有效跟踪处理;

1.2 公司各大区域经理收到客诉:由各大区域经理直接转至品质售后服务部经理,品质售后服务部经理根据客诉情况进行收集整理并转发给相应的售后服务专员,进行有效跟踪处理;

1.3 公司各地经销商收到客诉:由各地经销商直接转至品质售后服务部经理,品质售后服务部经理根据客诉情况进行收集整理并转发给相应的售后服务专员,进行有效跟踪处理;

1.4 公司网络售后的客诉:由品质售后服务部经理负责全程跟进,品质售后服务部经理根据客诉情况进行收集整理并转发给相应的售后服务专员,进行有效跟踪处理,我司官网售后服务二维码待建立;


2.        售后服务信息窗口的输出(结案)处理,所有客诉处理结果对外的窗口:均由品质售后服务部统一回复并全程跟进;同时,各售后服务专员并做好所有客户数据整理统计,并定期做客户回访调查工作。



二、工程安装类的售后服务

1.         售后服务部门:工程安装部

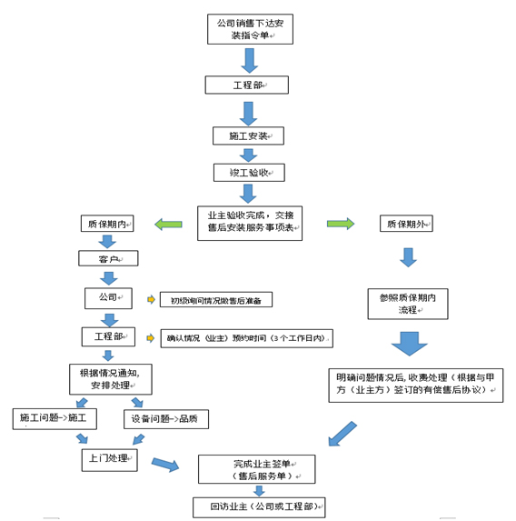
2.         安装售后流程图

3. 工程类安装售后服务内容

3.1  工程安装前的准备和沟通:

1)工程项目确定中标后,售后服务部门专员即时与安装公司(施工队)洽谈相关事宜,具体包括承包的方式、安装报价清单、施工范围(施工图纸的确认签字等)、施工工期、施工安装要求、付款方式、工程售后维护、维修等;同时,售后服务部门专员须寻找至少三家以上的安装公司进行工程报价、议价、比价,并呈报公司高层作最终决定后与安装公司签定合同。

2)确定施工现场项目负责人,必要时售后服务部门专员可视情况与施工队长一起勘察现场,确认现场状况及障碍物件的处理方案。

3)售后服务部门专员与甲方、监理部门负责人联系并建立良好的合作关系,确保进场施工工作的顺利进行及后期协调工作(包括材料进场安全和相关人员的工作场所)。

4)售后服务部门专员向监理部门申报相关进场手续,即:设备辅料及设备合格证、施工队长及施工人员的证件信息等资料文件和《工程开工报审表》。


3.2  工程安装过程中的协调和处理:

 1)与建设单位的协调配合:认真执行、服从建设单位指挥协调与指令,全面贯彻执行建设单位针对本工程制定的所有规章制度。 

 2)与监理单位的协调配合 :施工材料进场,及时申报经监理验收合格后方可使用。

 3)与施工单位的配合:根据建设单位的施工进度要求承包人一起对进度进行协调跟进,并监督调整施工行为,保证整体工程的施工进度,保质保量地如期完成。

3.3  工程安装后的检验和验收:

1)工程符合下列要求方可进行竣工验收

1、完成工程设计和合同约定的各项内容。

2、施工单位在工程完工后对工程质量进行了自检,确保工程质量符合有关法律、法规和工程建设强制性的标准,符合设计文件及合同的要求。

3、建设主管部门及监理部门责令整改的问题全部整改完毕后。

4、有完整的技术档案和施工管理资料。

2)竣工验收组织及程序

     1、竣工验收组织:我方自检验收合格后,委托施工工长向监理单位、建设单位负责人提交验收申请,拿到监理单位竣工验收表格后并填写完整,由施工工长约好监理具体验收日期进行项目验收。

     2、经监理单位验收合格并签字盖章后,将竣工验收单提交建设单位、设计单位签字盖章方可。

       3、竣工验收合格后,须给甲方提交工程结算书和付款申请表等。

4、竣工验收合格后,工程部将竣工资料归档存储。

   3.4  工程安装后的售后服务处理:

       1、公司对合同中的荣耀体育(中国)科技新风净化系统(设备)提供12个月的质量保证期,质量保证期从设备通过验收合格之日起计算;在此期间,非人为素造成的产品(设备)类不能正常使用,我司免费维修和正常保养,由品质售后服务专员负责、工程部协调配合。

       2、工程安装部分维保期为一年,超过一年视具体情况另行收费,由工程部安排和协助施工工长处理相关工程问题,具体执行办法参照我司《售后服务的权益及注意事项》。

三、产品(设备)类的售后服务

1. 售后服务部门:品质部经理

2.  职责及权限:

2.1 产品(设备)类质量问题的最终确认:

售后服务部门专员与终端客户、经销商通过电话和微信现场确认品质异常确实存在,且完全符合《国家三包规定》之要求,售后服务部门专员可根据我司的《荣耀体育(中国)售后服务执行管理办法》,进行快速高效跟进处理并在最短时间内给予客户最满意的答复。

2.2 产品(设备)类软件程序的维护及更新:

由于产品(设备)类根据市场需求进行软件升级或自身优化的原因,造成终端客户产品(设备)类不能正常使用或完全不能使用情形时,即:

A.       能通过远程在线新更新的,售后服务部门专员必须在第一时间免费为客户提供远程在线更新处理;

B.        受时间、技术或其它原因限制,不能通过远程在线新更新的,售后服务部门专员可根据实际情况与客户协商沟通处理(如:用我司新品或功能类似的产品(设备)类替换,但会收取相应的成本(折旧)费用);

2.3 产品(设备)类关键零部件的维修及更换:

售后服务部门专员依据客户提供的“有效的经销商盖章售后服务卡及其发票”及《国家三包规定》执行,可通过以下两种途可进行快速高效处理(注:须正确填写《产品(设备)售后服务维修记录单》见附件),即:

A . 售后服务部门专员根据实际情况联系当地“家电维修”或所在区域经理寻找当地相同型号的零部件(如:电机或电控主板)进行更换或替代维修;

B . A不能执行,售后服务部门专员必须与我们供方及时取得联系,让对方第一时间内将客诉不良之配件快速寄回我司,售后服务部门专员将良品配件寄给当地的经销商(区域经理)让其上门进行维修或更换;

2.4 产品(设备)类耗材更换及报价:

售后服务部门专员接到客户需要更换过滤网等易耗品时,须先确认我司是否有现货库存品,若有现货的话,再让财务给出最新报价,售后服务部门专员再将最新价格呈报给客户;若无客户所述相应型号库存品时,须及时在第一时间内通知采购专员打样或备货,并灵活机制地与客户协商沟通,以满足客户需求(注:给客户报价的唯一指定窗口,为售后服务部门专员,其他人员不得随意报价或泄漏我司价格给对方);

产品(设备)售后服务的权益及注意事项

Ø  售后服务权益

1.         按《消费者权益保护法有关规定》、《国家三包规定》执行;

2.         下列情况不在“三包”范围之内:

2.1  因人为因素造成机器的损坏或不可抗拒的因素(如火灾、水灾、飓风、雷击、地震和战争等)造成的损坏;

2.2  因非本公司授权人员私自拆装修理造成的损坏;

2.3  因使用电压过高(造成火灾)或过低(电压缺相)导致电机或主板的损坏;

2.4  过滤网及滤材;

2.5  使用过程中正常损耗及磨损的;

2.6  非正常安装正常使用、保管(仓储)不当、未按说明书(提示标签)的注意事项进行操作的;

2.7 产品(设备)类超过保修期的,公司售后服务人员会收取更换原配件及损坏零件等成本费用,往返的运输费用客户自理;

Ø  售后服务权益

为了保障您的权益,敬请关注并留意以下信息:

1.  请妥善保管好您购机时,填写全面、正确、真实有效且经授权的经销商盖章售后服务维修记录单及其发票;

2.  有效的经销商盖章售后服务维修记录单及其发票是实现您享受产品(设备)类售后服务权益的基本保证;

3. 产品(设备)类自购买之日起,整机保修一年,产品(设备)类的最终修改权和解释权归荣耀体育(中国)公司所有;

注:此为试运行版本,品质售后服务部会根据后期实际操作进行适当地优化或更新,这样更有利于荣耀体育(中国)售后服务体系的成长和完善!!!

附件:

1.     《产品(设备)售后服务维修记录单》

报告人:邓兴禹                    审核:                     生效日期:2018.7.3